GIT 6

협업의 첫 번째 단계 ④ git branch 네이밍 규칙

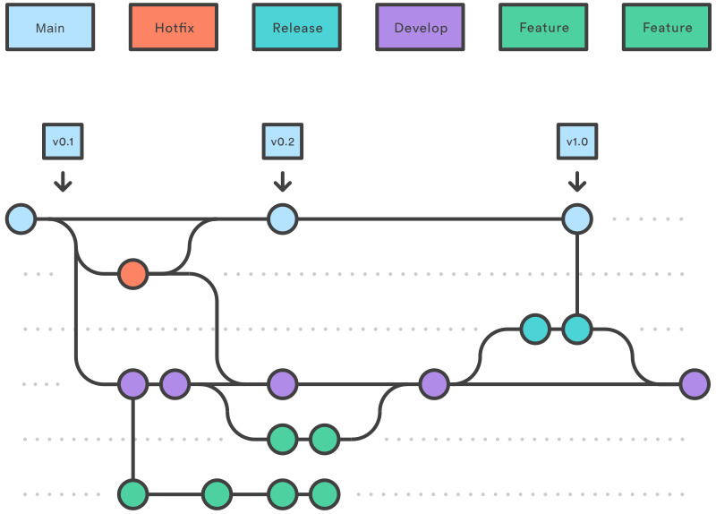
git은 하나의 프로젝트를 기능과 목적에 따라 분산 작업을 할 수 있습니다. 이를 branch를 나눠서 작업을 한다고 하는데요. 위 사진을 보면 Main, Hotfix, Release 등 다양한 branch 이름이 있습니다. Main은 레포지토리를 생성하면 기본적으로 만들어지는 branch이니 익숙하겠지만, 나머지는 생소할 겁니다. 종류 설명 예 Main 메인 브랜치 main (그대로 사용하는게 일반적) Hotfix 디버깅 브랜치 hotfix-1.1.4 1.1 버전 디버깅 Release 배포하기 위한 브랜치 release-1.1 1.1 버전 Develop 배포 전 개발 브랜치 develop (그대로 사용하는게 일반적) Feature 기능 개발 브랜치 feature/signin 로그인 기능 브랜치 예시를 ..

협업의 첫 번째 단계 ② branch 생성 및 commit 방법

개발자 A는 프로젝트에서 readme 파일 수정 역할을 맡았습니다. main repository에 바로 수정 사항을 commit 하기 보다는 branch로 따로 관리를 하는게 프로젝트 진행이 깔끔할겁니다. 1. branch 만들기 branch를 만들고 바로 이동을 하는 명령어는 git checkout -b 입니다. branch 이름을 지정하는 규칙이 따로 있으니 이 포스팅을 참고해주세요. 2. commit readme 파일을 수정하고 git add, git commit, git push 까지 마쳐봅시다. ※여기서 주의※ 여기서 3번 git commit 메세지 작성은 메세지 작성 규칙을 알고 있으셔야 합니다. git commit 컨벤션이라고 하며, 이 포스팅을 참고해주세요. 그리고 원격 레포지토리의 최신 ..

Git 자주 사용하는 명령어

기본 사항 git init : 새로운 git 저장소 생성 code . : vscode를 실행 git branch -M main : master branch를 main 으로 이름 변경 계정 등록 git config --global user.email : 이메일 등록 git config --global user.name : 이름 등록 상태 확인 git status : git 상태 확인 git add : 파일 수정 이력 기록(commit 전 단계) git diff : add되지 않은 이력과 add된 이력의 차이점 확인 commit 이력 확인 ✔ log git log : commit 이력 확인. 해시코드 확인 가능. git log --oneline --graph --decorate --all - git log ..

윈도우 환경에서 git 사용하는 방법 ② github 저장소에 연결하기

1. 원격 저장소(repository) 만들기 먼저 github 회원가입을 하고 새로운 repository를 만들어봅시다. 앞으로 여기에서 여러분이 만든 프로젝트를 관리할겁니다. 본인 계정 github 상단에 + 기호를 클릭하면 New repository를 생성할 수 있습니다. Repository name을 정하고 create repository를 누르면 됩니다. 새로운 repository가 만들어졌습니다. 이 저장소에 프로젝트 파일들을 올려보려고 합니다. repository를 만들면 아래와 같은 화면이 보일겁니다. 친절하게도 create a new repository on the command line 이라고 어떻게 파일을 올리는지 알려주고 있습니다. 위 명령어를 저번에 설치한 window git에 그..

윈도우 환경에서 git 사용하는 방법 ① github 사용 이유, Window git 설치

0. github는 왜 사용할까? 개발할 때 github 사용은 선택이 아닌 필수가 됐습니다. 왜 개발자들은 개인 프로젝트든 팀 프로젝트든 github를 사용할까요? 일단 github는 개발 산출물을 로컬 리포지토리에서 관리하는 것보다 편리합니다. 작성한 코드를 클릭 몇 번으로 확인 가능하고 언제 어느부분에 수정이 됐는지 한 눈에 들어옵니다. branch/tag로 작업 내용을 세분화해서 관리할 수 있습니다. 1. 설치 아래 링크로 들어가서 Window 버전을 설치합니다. https://git-scm.com/download Git - Downloads Downloads macOS Windows Linux/Unix Older releases are available and the Git source repo..